太阳集团网站8722
学校首页
首页
太阳概况
学院简介
现任领导
师资队伍
专业介绍
机构设置
发展沿革
党群工作
党建动态
工会工作
人才培养
本科生培养
研究生培养
科学研究
学科建设
科研成果
科研动态
太阳集团
本科生招生
研究生招生
就业信息
学工在线
学风建设
奖贷资助
校友天地
校友风采
实验室与安全
规章制度
安全管理
分析测试中心
首页
太阳概况
学院简介
现任领导
师资队伍
专业介绍
机构设置
发展沿革
党群工作
党建动态
工会工作
人才培养
本科生培养
教学管理
专业认证
培养模式
学科竞赛
研究生培养
科学研究
学科建设
科研成果
科研动态
太阳集团
本科生招生
研究生招生
就业信息
学工在线
学风建设
奖贷资助
校友天地
校友风采
实验室与安全
规章制度
安全管理
分析测试中心
人才培养
本科生培养
教学管理
专业认证
培养模式
学科竞赛
研究生培养
培养模式
当前位置:
首页
-
人才培养
-
本科生培养
-
培养模式
- 正文
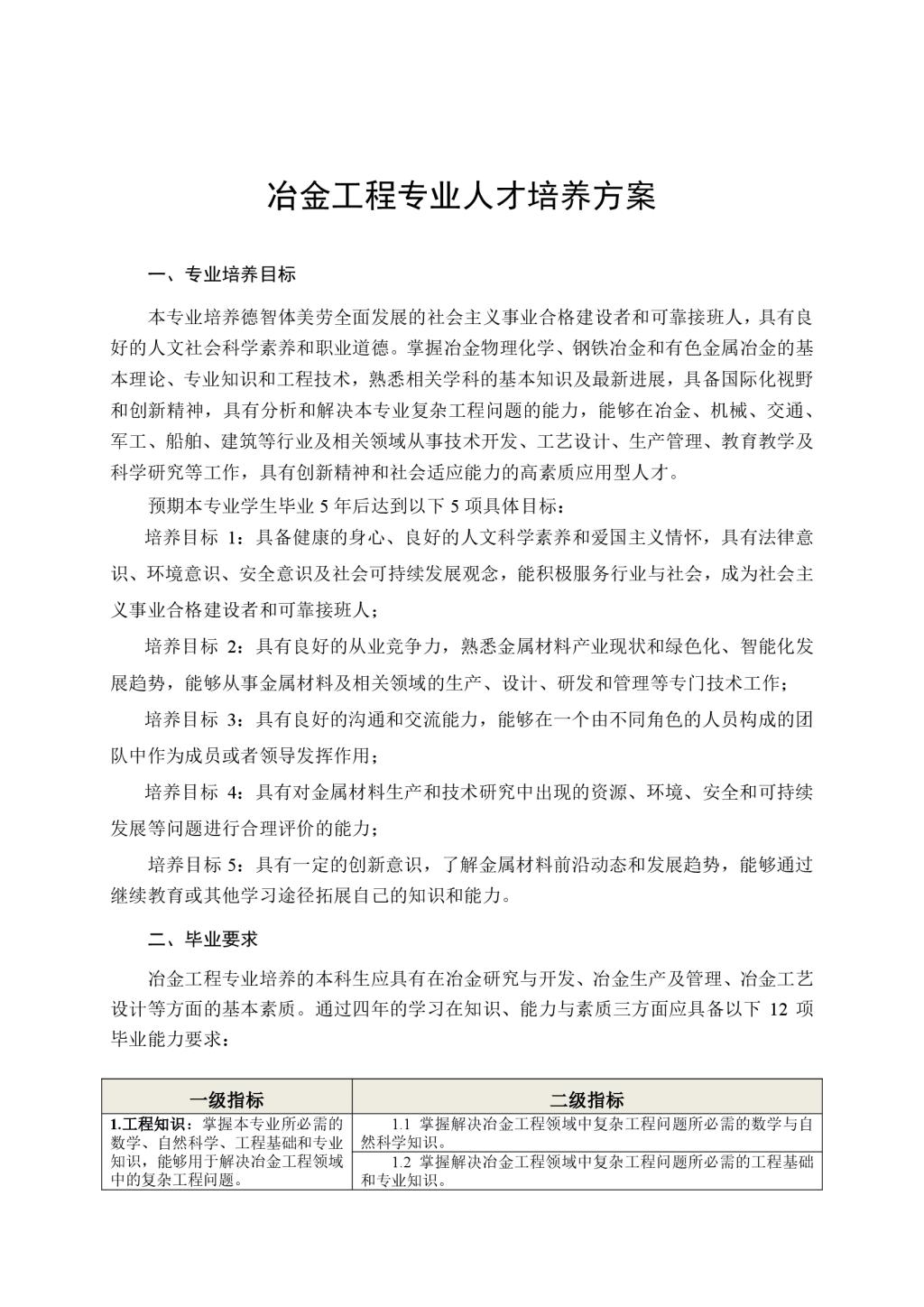
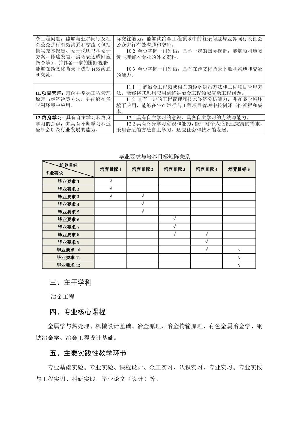
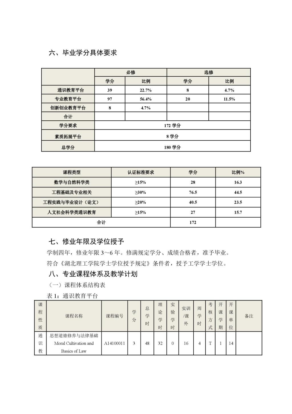
2021冶金工程本科专业培养计划(最新版)(定稿)
作者: 编辑:clxy 审核人: 发布时间:2022-06-30 点击: